Ansible role to unify collections into a single unified collection.
Full documentation on Readthedocs.
Source code on:
Ingredients
Ansible role to unify collections into a single unified collection. Includes a plugin named util and a module named unify.
The items to unify can be single items, collections of items, paths and URLs to .yml files where to load more items.
The variable items is used to specify items to unify, the result is stored on a single unified collection variable. Optionally a secondary unified_b collection will be created if the secondary variable is set to true. If you need more than two unified collections you can use the included unify module.
If the variable expand is set to true or if one item specifies the item_expand attribute as true, the items on each listed file path or URL will be loaded using the variable titles as index, therefore when expanding items from files the variable titles must not be empty.
For example if the value of the items variable is the path /home/username/my-config.yml, the titles variable has the value packages and the expand variable is set to true, this role will try to load a list named packages from the file /home/username/my-config.yml.
The contents of /home/username/my-config.yml could be something like the following:
--- packages: - leafpad - rolldice - /home/username/extra-config.yml - https://my-url/my-config.yml
When the variable expand is set to false, the file paths or URLs found inside the items variable are treated as plain text items, this is useful to maintain files and directories listings, for example for backup purposes.
When adding an item to the unified variable it will be added only if is not already present. On the case of boolean values duplicates are allowed on unified because boolean values are commonly used for checklists.
This role also includes the following functionality:
- Ensure the requirements are installed.
- To install and execute:
ansible-galaxy install constrict0r.unify ansible localhost -m include_role -a name=constrict0r.unify -K
- Passing variables:
ansible localhost -m include_role -a name=constrict0r.unify -K \
-e "{items: [1, '/home/user/my-config.yml']}
- To include the role on a playbook:
- hosts: servers
roles:
- {role: constrict0r.unify}
- To include the role as dependency on another role:
dependencies:
- role: constrict0r.unify
items: [gemmata, muscaria]
- To use the role from tasks:
- name: Execute role task.
import_role:
name: constrict0r.unify
vars:
items: [gemmata, muscaria]
To run tests:
cd unify chmod +x testme.sh ./testme.sh
On some tests you may need to use sudo to succeed.
The following variables are supported:
Boolean value indicating if apply validations or not.
If set to true the following validations are applied:
- Verify if the user can become root.
This variable is set to false by default.
# Including from terminal.
ansible localhost -m include_role -a name=constrict0r.unify -K -e \
"validate=false"
# Including on a playbook.
- hosts: servers
roles:
- role: constrict0r.unify
validate: false
# To a playbook from terminal.
ansible-playbook -i inventory my-playbook.yml -K -e \
"validate=false"
To prevent any unexpected behaviour, it is recommended to always specify this variable when calling this role.
Boolean variable that defines if update or not the apt cache.
If set to true the apt cache is updated.
This variable is set to false by default.
# Including from terminal.
ansible localhost -m include_role -a name=constrict0r.unify -K -e \
"update=false"
# Including on a playbook.
- hosts: servers
roles:
- role: constrict0r.unify
update: false
# To a playbook from terminal.
ansible-playbook -i inventory my-playbook.yml -K -e \
"update=false"
To prevent any unexpected behaviour, it is recommended to always specify this variable when calling this role.
List of items to be added to the unified variable.
Each item will be added only if is defined and not empty.
This variable can contain single items, lists, dictionaries, path to files and URLs.
When specifying a path or URL item, the titles variable must not be empty, titles is used as the names of the collections to load from each file.
When specifying file paths, absolute paths must be used, is recommended to always add a .yml or .yaml extension to such files, the same applies for files specified using URLs.
This variable is empty by default.
ansible localhost -m include_role -a name=constrict0r.unify \
--extra-vars "{ \
items: [ \
itemA, itemB, itemC, \
'/home/username/my-config.yml', \
'https://is.gd/lnf6vn'], \
titles: 'items' \
expand: true]}"
Boolean value indicating if load items from file paths or URLs or just treat files and URLs as plain text.
If set to true this role will attempt to load items from the especified paths and URLs.
If set to false each file path or URL found on items will be treated as plain text.
This variable is set to false by default.
ansible localhost -m include_role -a name=constrict0r.unify \
-e "expand=true configuration='/home/username/my-config.yml' titles='items'"
If you wish to override the value of this variable, specify an item_path and an item_expand attributes when passing the item, the item_path attribute can be used with URLs too:
ansible localhost -m include_role -a name=constrict0r.unify \
-e "{expand: false,
items: [ \
item_path: '/home/username/my-config.yml', \
item_expand: false \
], titles: 'items'}"
To prevent any unexpected behaviour, it is recommended to always specify this variable when calling this role.
Name used as index to load items from files and URLs.
This variable is used when the expand variable is set to true.
This variable is empty by default.
ansible localhost -m include_role -a name=constrict0r.unify \
-e "expand=true items='/home/username/my-config.yml' titles='items'"
To prevent any unexpected behaviour, it is recommended to pass this variable as an empty list [] when not used.
Boolean value indicating if unify the items found on the items_b variable into an unified_b collection.
If set to true this role will build an unified_b collection from the items found on items_b.
This variable is used together with the items_b, expand_b and titles_b variables.
This variable is false by default.
ansible localhost -m include_role -a name=constrict0r.unify \
-e "secondary=true items_b='/home/username/extra-packages.yml' titles_b='items'"
To prevent any unexpected behaviour, it is recommended to always specify this variable when calling this role.
List of items to be added to the unified_b variable.
Each item will be added only if is defined and not empty.
This variable can contain single items, lists, dictionaries, path to files and URLs.
When specifying a path or URL item, the titles_b variable must not be empty, titles_b is used as the names of the collections to load from each file.
When specifying file paths, absolute paths must be used, is recommended to always add a .yml or .yaml extension to such files, the same applies for files specified using URLs.
This variable is empty by default.
ansible localhost -m include_role -a name=constrict0r.unify \
--extra-vars "{ \
items_b: [ \
itemD, itemE, itemF, \
'/home/username/my-config.yml', \
'https://is.gd/lnf6vn'], \
titles_b: 'items' \
expand_b: true]}"
Boolean value indicating if load items from file paths or URLs or just treat files and URLs as plain text.
If set to true this role will attempt to load items from the especified paths and URLs.
If set to false each file path or URL found on items will be treated as plain text.
This variable is set to false by default.
ansible localhost -m include_role -a name=constrict0r.unify \
-e "expand=true configuration='/home/username/my-config.yml' titles='items'"
If you wish to override the value of this variable, specify an item_path and an item_expand attributes when passing the item, the item_path attribute can be used with URLs too:
ansible localhost -m include_role -a name=constrict0r.unify \
-e "{expand: false,
items_b: [ \
item_path: '/home/username/my-config.yml', \
item_expand: false \
], titles: 'items'}"
Name used as index to load items from files and URLs.
This variable is used when the expand_b variable is set to true.
This variable is empty by default.
ansible localhost -m include_role -a name=constrict0r.unify \
-e "expand_b=true items_b='/home/username/my-config.yml' titles_b='items'"
The following resulting variables are produced:
Resulting single list where the items from the items variable are stored.
Resulting single list where the items from the items_b variable are stored.
The modules available are:
Unify items into a single unified variable
- Take items from multiple sources and add them to a single
- unified collection.
- The items can be single items, lists, dictionaries, file paths and
- URLs to .yml files.
- It can handle valid and invalid values as null, None and undefined.
| Parameters | Choices/Defaults | Comments |
|---|---|---|
| expand | Choices: no, yes. | When set to yes and a file path or URL item is found, load the items from that file or URL into the unified collection. When expanding items, the parameter titles must be not empty because it is used as collection index on the files. When set to no and a file path or URL item is found, that item is treated as simple plain text, this is ideal when managing list of files, for example for backup purposes. |
| items | — | Items to add to the unified collection. The items can include single items (i.e.: a string or number), lists, dictionaries, paths to .yml files and URLs to .yml files. |
| titles | — | Index used on a file or URL to load items into the unified variable. For example if the file is called my-file.yml, and titles is set to packages, the list named packages will be loaded from my-file.yml and added to unified. |
# Unify two lists.
- name: Unify two lists.
items: [[one, two], [three, four]]
register: unified_result
# Unify two lists passing one as a variable.
- name: Unify two list of packages.
items: [[emacs, vim], "{{ my_packages }}"]
register: unified_result
# Load and unify two file paths.
- name: Unify two files.
items: [/home/user/packages.yml, /home/user/more-packages.yml]
titles: 'packages'
register: unified_result
# Load and unify one file path and one URL.
- name: Unify one file and one URL.
items: [/home/user/packages.yml, https://my-url/packages.yml]
titles: 'packages'
register: unified_result
# Load and unify one item and a file path.
- name: Unify one item and a file path.
items: [gedit, /home/user/packages.yml]
titles: 'packages'
register: unified_result
# Load and unify an item and a file path expanding (loading) the items.
- name: Unify one item and a file path expanding.
items: [gedit, /home/user/packages.yml]
titles: 'packages'
expand: yes
register: unified_result
# Load and unify an URL.
- name: Unify an URL.
items: [https://my-url/packages.yml]
titles: 'packages'
expand: yes
register: unified_result
| Key | Returned | Description |
|---|---|---|
| unified | always | unified list of items or empty list. |
| unified_b | when secondary = true | Optional secondary list. |
- This module is guaranteed to have no backward incompatible
- interface changes going forward.
- This module is maintained by the community.
- constrict0r
The assertions available are:
Determines if an user can become root or not.
If the user can become root true is returned, false is returned otherwise.
If the user is not defined or is empty, false is returned.
- name: Test user_root with non-empty root.
debug:
msg: 'User can become root'
failed_when: "not 'root' is user_root"
Determines if a variable is of type boolean or not.
The values considered boolean are:
- true
- false
- True
- False
- yes
- no
If the variable is boolean, true is returned, false is returned otherwise.
- name: Define boolean true variable.
set_fact:
boolean_true_var: true
- name: Test variable_boolean with non-empty boolean false.
debug:
msg: 'Variable is boolean'
failed_when: boolean_false_var is not variable_boolean
Determines if a variable is of type boolean and if its value is true.
The values considered boolean are:
- true
- false
- True
- False
- yes
- no
If the variable is boolean and is set to true, a true value is returned, otherwise false is returned.
- name: Define boolean false variable.
set_fact:
boolean_false_var: false
- name: Test variable_boolean_true with non-empty boolean false.
debug:
msg: 'Variable is not boolean true'
failed_when: boolean_false_var is variable_boolean_true
Determines if a variable is a collection or not.
If the variable is a collection, true is returned, false is returned otherwise.
- name: Define non-empty collection variable.
set_fact:
non_empty_collection_var: [one, two]
- name: Test variable_collection with non-empty collection.
debug:
msg: 'Variable is a collection'
failed_when: non_empty_collection_var is not variable_collection
Determines if a variable is empty or not.
If the variable is empty, true is returned, false is returned otherwise.
- name: Define non-empty variable.
set_fact:
non_empty_var: 'non-empty-value'
- name: Test variable_empty with non-empty.
debug:
msg: 'Variable is not empty'
failed_when: non_empty_var is variable_empty
Determines if a variable is an existing path or not.
If the variable is an existing path, true is returned, false is returned otherwise.
- name: Define path variable.
set_fact:
path_var: /bin/ls
- name: Test variable_path with non-empty.
debug:
msg: 'Variable is a path'
failed_when: path_var is not variable_path
Determines if a variable is an URL or not.
If the variable is an URL, true is returned, false is returned otherwise.
- name: Define non-existent url variable.
set_fact:
non_existent_url_var: https://constrict0r.readthedocs.io
- name: Test variable_url with non-empty unexistent.
debug:
msg: 'Variable is URL'
failed_when: non_existent_url_var is not variable_url
Determines if a variable is an existent URL or not.
If the variable is an existent URL, true is returned, false is returned otherwise.
For this test is recommendable to use URLs that points to single files and not to index or main sites, this to prevent non-200 status responses.
- name: Define existent url variable.
set_fact:
existent_url_var: https://is.gd/AuuivH
- name: Test variable_url_existent with non-empty existent.
debug:
msg: 'Variable is URL'
failed_when: existent_url_var is not variable_url_existent
When passing configuration files to this role as parameters, it’s recommended to add a .yml or .yaml extension to the each file.
It is also recommended to add three dashes at the top of each file:
---
You can include in the file the variables required for your tasks:
--- items: - [gemmata, muscaria]
If you want this role to load list of items from files and URLs you can set the expand variable to true:
--- items: /home/username/my-config.yml expand: true
If the expand variable is false, any file path or URL found will be treated like plain text.
On the item level you can use attributes to configure how this role handles the items data.
The attributes supported by this role are:
Boolean value indicating if treat this item as a file path or URL or just treat it as plain text.
---
items:
- item_expand: true
item_path: /home/username/my-config.yml
Absolute file path or URL to a .yml file.
--- items: - item_path: /home/username/my-config.yml
This attribute also works with URLs.
If you want to run the tests, you will also need:
- This role ignores nested variables (i.e.: {{ my_variable }})
- inside collections to prevent undefined variables from entering the process.
- It is recommended to pass the titles variable as empty when not
- used, this prevents using an “old” titles value:
ansible localhost -m include_role -a name=constrict0r.unify \
--extra-vars "{ \
items: [gemmata, muscaria], \
titles: []}"
- To prevent unexpected behaviour, it is recommended to always pass
- the variables expand, secondary, update and validate:
ansible localhost -m include_role -a name=constrict0r.unify \
--extra-vars "{ \
items: [gemmata, muscaria], \
expand: true, \
secondary: true, \
update: false, \
validate: false}"
- This role does not support vault values.
MIT. See the LICENSE file for more details.
The classes of the project are shown below:
The full project structure is shown below:
The project data flow is shown below:
The data flow for the test filter user_root is shown below:
The data flow for the test filter variable_boolean is shown below:
The data flow for the test filter variable_boolean_true is shown below:
The data flow for the test filter variable_collection is shown below:
The data flow for the test filter variable_empty is shown below:
The data flow for the test filter variable_path is shown below:
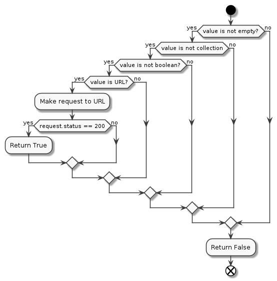
The data flow for the test filter variable_url is shown below:
The data flow for the test filter variable_url_existent is shown below:
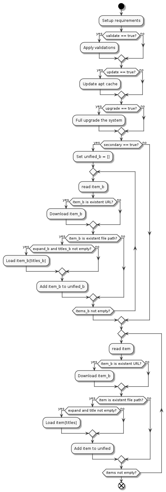
The data flow for the unify-collection function is shown below:
The data flow for the unify-item function is shown below:
The Travelling Vaudeville Villain.
Enjoy!!!
library - Unify collections of items.
library.unify.main()
library.unify.run_module()
Runs the module.
Parameters:
- items (list) – List of items to add to unified
- collection.
- titles (list) – Names of collections to load from files
- or URLs.
- expand (bool) – Load items from paths/URL or use plain
- path/URL.
Returns: Unified list of items.
Return type: list
library.unify.unify_collection(collection, unified=[], titles=[], expand=False)
Unify a collection into a single unified collection.
Parameters:
- collection (dict) – Collection to add to the unified
- collection.
- unified (dict) – Current unified collection.
- titles (dict) – List of items to search on files or
- URLs.
- expand (bool) – Load or not the items on files and
- URLs.
Returns: Unified plus the passed collection.
Return type: dict
library.unify.unify_item(item, unified=[], titles=[], expand=False)
Unify an item into a single unified collection.
Parameters:
- item (str) – Value to add to the unified collection.
- unified (dict) – Current unified collection.
- titles (dict) – List of items to search on files or
- URLs.
- expand (bool) – Load or not the items on files and
- URLs.
Returns: Current collection plus the current item.
Return type: dict
library.unify.variable_boolean(value)
Verifies if a variable is boolean or not.
Parameters: value (str) – Variable to test. Returns: True if variable is of type boolean, false otherwise. Return type: bool
library.unify.variable_boolean_value(value)
Get the boolean value of a variable.
- The values accepted as boolean true are:
- true
- True
- yes
- The values accepted as boolean false are:
- false
- False
- no
Parameters: value (str) – Variable to test. Returns: True if variable is a true boolean value, False otherwise. Return type: bool
library.unify.variable_collection(value)
Verifies if a variable is a collection or not.
To this function, an empty variable is not considered a collection.
Parameters: value (str) – Variable to test. Returns: True if variable is a non-empty collection, False otherwise. Return type: bool
library.unify.variable_empty(value)
Verifies if a variable is empty or not.
Parameters: value (str) – Variable to test. Returns: True if the variable is a non-empty, False otherwise. Return type: bool
library.unify.variable_path(value)
Verifies if a variable is an existing file or not.
Parameters: value (str) – Variable to test. Returns: True if variable is an existing file path, False otherwise. Return type: bool
library.unify.variable_url(value)
Verifies if a variable is a valid URL.
Parameters: value (str) – Variable to test. Returns: True if variable is a valid URL, False otherwise. Return type: bool
library.unify.variable_url_existent(value)
Verifies if a variable is an existent URL.
Is recommended to use URL pointing to single files, not index or main.
Parameters: value (str) – Variable to test. Returns: True if variable is an existent URL, False otherwise. Return type: bool
test_plugins - Validations and variable handling utilities.
Validations and variable handling utilities.
class test_plugins.util.TestModule
Bases:
objectTest filters for validations and variable handling.
tests()
Define available test filters.
Returns: Collection of available tests filters. Return type: dict user_root(username=None)
Verifies if an user can become sudo or not.
If the username is not defined or empty, False will be returned.
Parameters: username (str) – Username to check. Returns: True if the user can become sudo, False otherwise. Return type: bool variable_boolean(value)
Verifies if a variable is boolean or not.
Parameters: value (str) – Variable to test. Returns: True if variable is of type boolean, false otherwise. Return type: bool variable_boolean_true(value)
Verifies if a variable is boolean and its value is True.
Parameters: value (str) – Variable to test.
Returns:
- True if variable is of type boolean and its value is True,
false otherwise.
Return type: bool
variable_collection(value)
Verifies if a variable is a collection or not.
To this function, an empty variable is not considered a collection.
Parameters: value (str) – Variable to test. Returns: True if variable is a non-empty collection, False otherwise. Return type: bool variable_empty(value)
Verifies if a variable is empty or not.
Parameters: value (str) – Variable to test. Returns: True if the variable is a non-empty, False otherwise. Return type: bool variable_path(value)
Verifies if a variable is an existing file or not.
Parameters: value (str) – Variable to test. Returns: True if variable is an existing file path, False otherwise. Return type: bool variable_url(value)
Verifies if a variable is a valid URL.
Parameters: value (str) – Variable to test. Returns: True if variable is a valid URL, False otherwise. Return type: bool variable_url_existent(value)
Verifies if a variable is an existent URL.
Is recommended to use URL pointing to single files, not index or main.
Parameters: value (str) – Variable to test. Returns: True if variable is an existent URL, False otherwise. Return type: bool
















